Bringing Polaris to Life: Helping an Indie Label Find Its Voice Online
Industry
Entertainment
Tools
Framer
Services
Design
Polaris Records launched with a bold mission - put artists first. But to live up to that promise, they needed more than good intentions. They needed a powerful, brand-led website that could showcase their ethos, simplify demo submissions, and grow their reach. Before Goodspeed, Polaris had the passion. What they lacked was the platform.
100%
100%
Increase in traffic
Increase in traffic
2x
2x
Longer site visits
Longer site visits
3x
3x
More demo submissions
More demo submissions


What really impressed me was their ability to fully grasp our vision for Polaris Records and turn it into a beautifully designed, highly functional website. They didn’t just follow instructions; they went above and beyond with thoughtful design choices that really captured our brand’s identity
Ethan Hawley
Director, Polaris Records
The Process
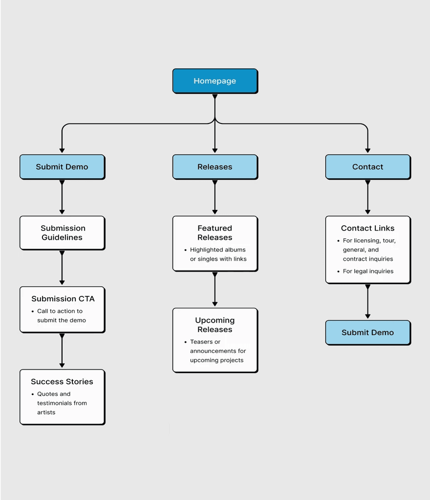
We were tasked with designing and building a modern, professional website that felt distinctly Polaris — sleek, bold, and true to its artist-first values.
Built in Framer, the site blends visual impact with high performance. We developed it from the ground up to showcase talent, simplify demo submissions, and embody the brand’s mission with every scroll.
Scope of work & key deliverables included:
A dynamic, fully responsive website with seamless navigation on all devices
Integrated artist profile and release pages, allowing Polaris to spotlight talent and drop announcements
A clean submission portal for demos, built to make artist recruitment easier and more organized
Contact forms for general inquiries and outreach
Consistent branding throughout, with a space-themed aesthetic anchored by Polaris (the North Star)
A focus on usability, ensuring the site not only looked great but delivered a high-quality user experience
The result? A platform that’s as polished as it is purposeful — and ready to grow with the label.
The Result
The Polaris Records site took off.
In the weeks following launch, the label saw a major lift in visibility and artist engagement:
Site traffic surged, driven by a stronger brand presence and easier navigation
Visitors stuck around longer, with average session times increasing thanks to clean, intuitive design and better content flow
Demo submissions spiked making it easy for new talent to connect.
And perhaps most telling? The feedback was overwhelmingly positive - artists and visitors praised the site’s look, feel, and flow.
It’s more than a website - it’s a fully functional front door to the Polaris brand. One that reflects their mission, simplifies operations, and puts artists at the center of the experience.
Get in touch
Ready to Build Smarter?
Explore how we can turn your idea into a scalable product fast with low-code, AI, and a battle-tested process.
Don't need a call? Email harish@goodspeed.studio
We’ve created products featured in
Get in touch
Ready to Build Smarter?
Explore how we can turn your idea into a scalable product fast with low-code, AI, and a battle-tested process.
Don't need a call? Email harish@goodspeed.studio
We’ve created products featured in
Get in touch
Ready to Build Smarter?
Explore how we can turn your idea into a scalable product fast with low-code, AI, and a battle-tested process.
Don't need a call? Email harish@goodspeed.studio
We’ve created products featured in











